贵州省2026年度省、市、县、乡四级机关统一面向社会公开招录公务员笔试暨省、市两级机关公开遴选公务员笔试(安顺考区)温馨
更新时间:2026-03-11 贵州黔贤教育:整理发布 点击量:次
贵州省2026年度省、市、县、乡四级机关统一面向社会公开招录公务员笔试暨省、市两级机关公开遴选公务员笔试(安顺考区)温馨提示
考点设置及到达考点的公交线路
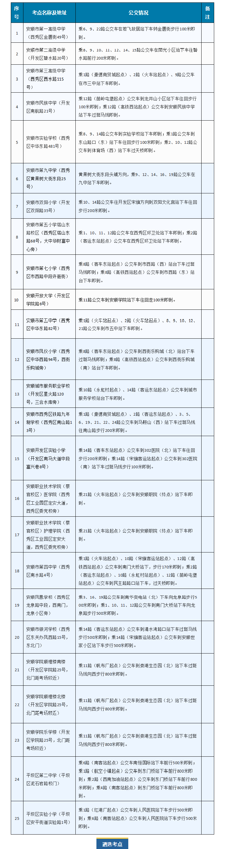
贵州省2026年度省、市、县、乡四级机关统一面向社会公开招录公务员笔试暨省、市两级机关公开遴选公务员笔试(安顺考区)共设25个考点,请考生仔细对照准考证上的考点名称、考试时间,提前一天熟悉至考点交通线路,安排好食宿,尽量选择乘坐公共交通工具参加考试。各考点名称、考点详细地址及到达公交线路如下:
公务员考点


注意:有三个考点学校名称包含“实验”字样,要看清学校名称,确保不走错考点。平坝区第二中学、平坝区实验小学位于平坝区,距安顺城区较远,请提前规划行程安排。
准考证、身份证提醒
请考生于2026年3月9日9:00至3月13日17:00登录报名系统打印笔试准考证(遴选笔试准考证打印截止时间为3月14日17:00)。为防丢失,考生可多打印几份准考证以作备用。请携带准考证和有效居民身份证(原件)参加考试。请认真阅读准考证上每项信息,特别是考点名称、地址、考场号、座位号等。如有疑问请及时与考试部门联系,联系电话(0851-33281804)。
注意:身份证是考试的必要证件,请记得携带身份证进入考场,并按规定放在指定位置。如身份证件已过期,请及时换证或办理有效的临时身份证参加考试。
重要提示
1.在考试开始前30分钟,凭准考证和有效居民身份证(原件)进入考场,进入考场时请认真核对考点、考场和座位号,在指定座位参加考试,并将准考证、身份证放在桌面上。不得在准考证上作任何标记。
2.开始考试30分钟后,不得入场;考试期间,不得提前交卷、退场。
3.考生应严格按照规定携带黑色字迹的签字笔或钢笔、2B铅笔、橡皮等文具,开考后考生不得传递任何物品。严禁将手机、计算器、智能手表、智能手环、智能眼镜、蓝牙耳机等各种电子、通信、计算、存储或其他有关设备带至座位。
4.为保障入场时间充足,各考点的入场证件检查将于各科目开考前60分钟开始。请考生尽早到达考点,并提前准备好准考证和有效居民身份证(原件)。
5.参加考试人员较多,请考生按照国家相关规定做好个人防护,保障安全。除考试相关公务车辆和工作人员车辆外,社会车辆不得进入考点。考生勿自行驾车前往考点,建议选择考点附近住宿或提前乘车前往,把堵车因素考虑在内。接送考生车辆应在距离考点大门一定距离处即停即走,避免造成交通拥堵。
6.每科目考试结束,考生要按指令有序离场,不得拥挤扎堆。







声明:本网站部分内容来源于网络搜集及网友投稿,由本站编辑整理发布,仅用于学习交流使用,非盈利目的,如涉及侵权请联系本站管理员进行删除或修改。
在线预约报名
如需咨询课程,可以留下您的联系方式,工作人员看到后会尽快联系您



