【国企】中南(贵州)贵阳贵安产业技术研究院2026年第一批公开招聘公告(截止1月28日报名)
更新时间:2026-01-05 贵州黔贤教育:整理发布 点击量:次
中南(贵州)贵阳贵安产业技术研究院于2024年7月20日正式成立,研究院本着“优势互补、互惠共赢、共同发展、依法依规”的原则,以贵州的资源优势、产业应用场景和中南大学科技创新优势资源为依托,围绕贵州省“富矿精开”和六大产业基地建设的科技需求,聚焦新材料、新能源、先进装备制造、大数据、生物医药等领域,对接产业链部署创新链、紧扣创新链做强产业链,积极开展科技攻关、人才培养、成果转化和产业孵化,科技赋能贵州贵阳贵安产业高质量发展。
根据业务发展需要,现面向社会公开招聘4名优秀人才,为确保招聘工作顺利进行,现将有关事项公告如下:
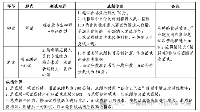
一、招聘岗位及任职条件 政治立场坚定,遵纪守法,品行端正,诚实守信; 爱岗敬业,踏实勤恳,能胜任应聘岗位的工作; 身心健康,具有团队合作精神。 (一)副院长(副总经理)1人 岗位职责 1.负责统筹研究院科技孵化园运营管理等相关工作; 2.负责统筹产业化基地建设及运营管理等相关工作; 3.负责统筹医疗合作等相关工作; 4.分管研究院产业化发展管理部; 5.完成领导交办的其他任务。 任职条件 1.学历及专业:硕士研究生及以上,理工、医科或财务相关专业; 2.政治面貌:中共党员; 3.工作经验:8年及以上工作经验,其中至少3年管理经验,具有产业园区或省级以上大学科技园或孵化器工作经验的优先;或具备财务专业背景知识或经验者优先; 4.任职要求: 熟悉贵州省、贵阳市的产业基本情况及发展规划; 熟悉产业拓展和商务推广流程,具有相关工作案例; 熟悉国内高校(如中南大学)优势学科,并与有关学院、专业及教授团队有良好的沟通;具备较强的沟通协调能力; 5.资格证书:拥有技术经纪人资格证书者优先; 6.其他要求:50周岁及以下,具备行业协会、机构、政府渠道拓展工作经验者优先。 特别优秀者,可放宽条件。 (二)产业化发展管理部-孵化运营岗1人 岗位职责 1.科技孵化园运营管理(含招商引资、产业导入); 2.园区企业创新创业培育、科技型企业入库、专业增值等服务以及企业信息收集; 3.联络校友会、学会、联盟、各工业及产业园区等; 4.安全生产管理; 5.领导交办的其他工作。 任职条件 1.学历及专业:硕士研究生及以上,专业不限; 2.政治面貌:不限; 3.工作经验:1年及以上工作经验; 4.任职要求:了解产业拓展和商务推广流程;有一定孵化器、众创空间、产业园区或相关项目工作经验;具备较强的执行能力、沟通协调能力; 5.其他要求:具备行业协会、机构、政府渠道拓展工作经验者优先;具有法律背景或工作经验的优先。 特别优秀者,可放宽条件。 (三)产业化发展管理部-产业建设岗2人 岗位职责 1.产业基地建设与管理; 2.服务地方产业规划各项事务; 3.平台申报(含国家、省市、区级等各类孵化器、科技园、示范基地等); 4.活动组织; 5.人才培训基地建设; 6.领导交办的其他工作。 任职条件 1.学历及专业:硕士研究生及以上,专业不限; 2.政治面貌:不限; 3.工作经验:1年及以上工作经验; 4.任职要求:有一定孵化器、众创空间、产业园区或相关项目工作经验;了解地方产业规划政策及产业建设相关工作;具备较强的执行能力、沟通协调能力; 5.其他要求:具备行业协会、机构、政府渠道拓展工作经验者优先;具有法律背景或工作经验的优先。 特别优秀者,可放宽条件。 二、薪酬福利 (一)聘期待遇:面议; (二)基本保障:按国家规定缴纳四险一金; (三)假期保障:享受国家规定的各类假期。 三、应聘流程 (一)应聘材料:将应聘材料汇总以“毕业学校+姓名+岗位”命名上传,包括:应聘登记表(点击附件下载)、身份证、学历学位证书、职业资格或职称证书、业绩证明材料、获奖证书及其他证明相关能力的材料,于2026年1月28日17:00前至研究院官网报名。 官网报名链接: https://www.zndxgzyjy.com/rczp/ryzp/index.html (二)本次招聘按如下程序进行:招聘信息发布→报名→资格审查→初试(笔试)→复试(书面测评+面试)→体检→重点考察→确定拟聘用人员→公示→办理入职手续。 可左右滑动查看更多详情 可左右滑动查看更多详情
根据招聘职位计划数和总成绩从高到低按1:1的比例确定体检对象,根据相关规定和要求开展后续工作流程。
四、其他事项 (一)每名报考人员只能报考一个岗位;参加报名人员应如实填写应聘材料,如与实际情况不符,一经查实,取消报名资格。 (二)录用后如若发现有个人档案材料、报名材料不实或其他弄虚作假行为者,一律取消录用资格。 (三)未在规定时间内按要求参加初试、复试、体检、背景调查、报到等情况的,一律视为自动放弃。未进入下一环节的人员不再另行通知。 五、联系方式 联系人:程老师 联系电话:18198252698 中南(贵州)贵阳贵安产业技术研究院有限公司 2025年12月31日
附件:中南(贵州)贵阳贵安产业技术研究院应聘报名登记表.docx





高分课堂


日常剪影


校区环境

上一篇:【国企】贵州金控集团面向社会公开招聘急需紧缺人才公告(截止1月6日报名)
下一篇:没有了
声明:本网站部分内容来源于网络搜集及网友投稿,由本站编辑整理发布,仅用于学习交流使用,非盈利目的,如涉及侵权请联系本站管理员进行删除或修改。
在线预约报名
如需咨询课程,可以留下您的联系方式,工作人员看到后会尽快联系您



