【事业编】贵阳市第三十一中学(贵阳市经济贸易中等专业学校)2025年秋季教师招聘公告(9月19日-28日报名)
更新时间:2025-09-23 贵州黔贤教育:整理发布 点击量:次
贵阳市经济贸易中等专业学校的前身是创办于1974年的贵阳市第三十一中学;学校是贵阳市教育局直属公办中职学校,2005年,被教育部授予贵州省唯一的计算机国家级示范性专业实训基地。近年来,学校先后荣获国家级重点职业学校、贵州省优质中等职业学校、贵州省中职强基工程校、首批省级心理健康教育特色学校与市级示范校、市绿色生态文明学校、贵州省五四红旗团总支、全省学校国防教育和学生军事训练工作先进单位、贵州省卫生工作先进集体、多个“1+X”证书试点单位。拥有职业技术鉴定资质的国家计算机培养示范基地,省级学生第二成长空间创新创业基地等。经省教育厅、市教育局审批,我校于2025年秋季学期起开办综合高中。
2021年9月搬入清镇新校区办学,学校占地242亩,依青山伴百花湖水,环境优美;学校教学设备设施齐全,拥有宏伟的图书行政综合楼、九栋连廊贯通的教学楼、标准运动场、风雨操场;建有79间专业实训室等。
为进一步优化教师队伍,促进教师队伍均衡发展和学校教育教学高质量发展,以按需设岗、按岗招聘、公开、平等、竞争、择优的原则,面向2026届六所教育部直属师范院校公费师范生,应往届硕士及以上研究生招聘教师。现将本次招聘报名相关事宜公告如下。
一、基本条件
1.具有中华人民共和国国籍,拥护中国共产党领导,遵守宪法和法律法规。具有良好的思想政治品德,政治立场坚定,有理想信念。遵规守纪,诚实守信,品行端正,有良好的职业道德和敬业精神。
2.具有胜任应聘岗位需要的相关专业知识和工作能力,身体健康,符合应聘岗位要求的身体条件。
3.普通话要求:二乙及以上,其中语文教师要求二甲及以上。
4.会计岗位应具备国家规定的从业资格。
5.报考综合高中岗位学科的,所学专业与报考学科(教师岗位)一致;须具备报考的相应学科的高级中学教师资格证,报考信息技术学科的,须具备报考的相应学科的高级中学或中等职业学校教师资格证。
6.符合应聘岗位要求的其他具体资格条件。
二、招聘对象
2026届六所教育部直属师范院校公费师范毕业生(北京师范大学、东北师范大学、华东师范大学、华中师范大学、陕西师范大学、西南大学);应往届硕士及以上研究生。
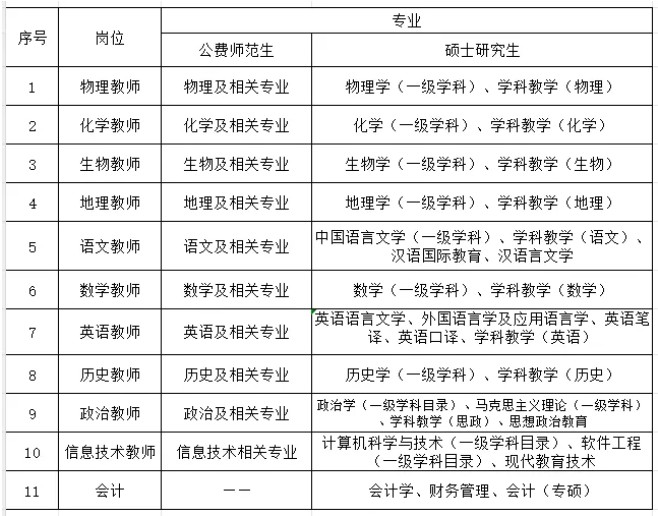
三、招聘岗位及专业需求

(最终的招聘岗位及具体人数根据实际招聘情况确定)
四、报名时间
2025年9月19日—2025年9月28日16:00止。
五、报名方式及其他要求
1.通过点击以下链接进入报名:
https://www.wjx.top/vm/rCLULUo.aspx#
2.加入QQ群
报名完成后,请务必加入QQ群,并将群备注改为:姓名+学科+毕业院校,报名后其他相关信息将在群内发布。加入方式有二:
(1)通过QQ群号进入:1030348372
(2)扫描以下二维码加入QQ群:

3.查询报名状态
加群后,请根据群内通知查询是否报名成功。
4.温馨提示
(1)学校已搬迁至贵阳市清镇市职教城新校区(学校地址:贵阳市清镇市职教城将军石路6号)
(2)本次招聘全部不收取任何费用。
六、其他安排
报名截止后,学校将根据招聘条件对报名人员进行资格初审,初审通过人员进入后续环节,请应聘人员及时关注QQ群内通知及相关信息,按要求参加后续招聘工作。
未尽事宜,由贵阳市第三十一中学(贵阳市经济贸易中等专业学校)另行通知。
学校联系人:
黄老师:18185304320
刘老师:19185399545
陈老师:18111962339
本公告最终解释权归贵阳市第三十一中学(贵阳市经济贸易中等专业学校)所有。
贵阳市第三十一中学
贵阳市经济贸易中等专业学校
2025年9月19日





高分课堂


日常剪影


校区环境

声明:本网站部分内容来源于网络搜集及网友投稿,由本站编辑整理发布,仅用于学习交流使用,非盈利目的,如涉及侵权请联系本站管理员进行删除或修改。
在线预约报名
如需咨询课程,可以留下您的联系方式,工作人员看到后会尽快联系您



