【国企】贵州高速公路集团有限公司2025年第二批次统一公开招聘公告(8月15-21日报名)
更新时间:2025-08-16 贵州黔贤教育:整理发布 点击量:次
贵州高速公路集团有限公司(简称“贵州高速集团”)是贵州省资产规模最大的非金融类企业,也是首批8户省级国有投资公司之一。前身可追溯到1986年成立的贵州省公路重点工程建设指挥部办公室,历经三次战略转型,于2013年改制为现名称。注册资本111亿元,总资产规模4455亿元,拥有全资、控股及参股子企业110家,从业人员超1.3万人,累计投资运营高速公路4215公里,是贵州省第一家AAA信用评级主体、首家债务融资工具(DFI)注册企业。
贵州高速集团坚决贯彻落实省委、省政府的决策部署,坚持以做强做优做大国有资本为总体目标,以增强核心功能、提升核心竞争力为导向,着力提升企业价值创造能力,加快推进企业高质量转型发展。全面构建了以交通基础设施建设与运营管理为核心,以服务区+、交通物流、技术服务、数智交通、地产经营、工程建设及金融服务等多元化产业协同发展的新格局。累计建成了坝陵河大桥、北盘江世界第一高桥、大娄山特长隧道等世界级工程,荣获世界级奖项3项、国家级奖项3项,省部级奖项83项,成为全球复杂地质条件下桥梁隧道建设管理的典范,为贵州打造交通强国西部示范发挥了积极作用。
面向未来,贵州高速集团将坚持高举习近平新时代中国特色社会主义思想伟大旗帜,全面贯彻落实省委、省政府各项决策部署,以“行业领先的现代交通综合产业集团”为愿景,以“知行合一、追求卓越”的企业精神为引领,秉持“以企为家、奋斗兴企”的企业风范,深化改革驱动与科技创新,优化“七大引擎”产业布局,积极努力在服务国家战略、推动区域协调发展、构建现代交通体系中彰显国企使命,书写新时代高质量发展的“贵州答卷”。贵州高速集团始终秉承“人才强企、人尽其才、才尽其用”的人才理念,着力营造爱才、惜才、尊才、重才的良好氛围,为企业高质量转型发展提供有力人才支撑。根据战略发展需要,现公开招聘各类人才。有关事项如下:
一、招聘岗位
本次招聘涉及社会招聘和人才引进,其中,社会招聘包含常规招聘岗位和优秀人才岗位;人才引进为急需紧缺人才快速引进岗位。具体招聘岗位及要求详见附件:
1.《社会招聘-常规招聘岗位一览表》(附件1)。
2.《社会招聘-优秀人才引进岗位一览表》(附件2)。
3.《人才引进-急需紧缺人才快速引进岗位一览表》(附件3)。
二、招聘条件
(一)基本条件:
1.拥护中华人民共和国宪法。
2.遵守法律,具有良好的道德品行。
3.安心应聘岗位工作,勤勉敬业。
4.具有正常履行岗位职责的身体条件、相关专业知识和工作能力。
5.须同时具备招聘岗位所需毕业证和学位证,招聘岗位对毕业证和学位证有具体要求的,按其要求执行。
6.大学本科年龄为35周岁及以下(1990年8月21日〈含〉后出生);硕士研究生及以上学历年龄为40周岁及以下(1985年8月21日〈含〉后出生);优秀人才引进岗位的年龄要求为45周岁及以下(1980年8月21日〈含〉后出生);急需紧缺人才快速引进岗位的年龄要求为女性40周岁及以下(1985年8月21日〈含〉后出生)、男性45周岁及以下(1980年8月21日〈含〉后出生)。招聘岗位对年龄有具体要求的,按其要求执行。
7.符合应聘岗位要求的相关具体资格和条件。
8.符合贵州高速集团回避制度规定。
(二)不得应聘情形:
1.受过刑事处罚、被开除公职、被开除中国共产党党籍的;
2.受到党纪处分或行政处分等在处分期或影响期内的;
3.涉嫌违纪违法正在接受有关专门机关审查尚未作出结论的;
4.被依法列为失信联合惩戒对象的;
5.在此前高速集团各级单位公开引才或国家组织的各级各类引才活动中有扰乱考试秩序、威胁工作人员人身安全、舞弊等行为的;
6.有吸毒史的;
7.现役军人、在读高校学生、国家定向招录培养人员、与国家签订服务协议且未满服务期限的;
8.不得引进录用的其他情形。
三、招聘程序
本次招聘工作程序主要如下:
(一)发布公告
在贵州高速集团云端招聘平台网站(http://gzgs.zhaopin.com)上发布公开招聘公告。
(二)网上报名
1.报名方式:本次招聘不设现场报名点,采取网上报名的方式进行。
2.报名时间:2025年8月15日-2025年8月21日17:00;应聘人员务必在规定时间内登录贵州高速集团云端招聘平台网站(http://gzgs.zhaopin.com)完成报名工作,逾期不予受理。
3.应聘人员只能选择一个单位的一个岗位报名,务必认真填写报名信息并提交相关印证资料,所填内容和提交的印证材料务必真实、准确、完整,并与报名系统填报项一一对应,且以实际提交资料信息为准。报名信息一经提交,所有信息不能修改。提交的相关印证材料,包括但不限于以下方面:
(1)学历学位材料:符合岗位资格条件要求的毕业证和学位证以及学信网学历、学位在线验证报告或电子注册备案表。
(2)技术资格材料:符合岗位资格条件要求的职称证、职业资格证,以及其他各类资格证书。
(3)工作经验材料:符合岗位资格条件要求的劳动合同、社保证明(无社保证明的,需提供劳动合同和工资银行流水)、任职资格文件、原用人单位开具的工作证明和有本人工作痕迹的业绩材料等。
(4)其他愿意用于证明个人能力素质的材料。
4.应聘人员报名时务必认真对照《近亲属关系图》(附件4),梳理父母、配偶、子女及本人与贵州高速集团及所属各级单位的近亲属关系情况,如实、全面地填写到《家庭成员及重要社会关系信息采集表》(附件5)中,如漏报、隐瞒不报等情形一经发现,招聘单位可取消其应聘或聘用资格。
5.报名步骤指引:进入云端招聘平台—点击“公示公告”页面查看对应公告—点击“社会招聘”(留意岗位名称后的岗位类型备注)—点击“申请职位”查看职位信息—进入报名系统找到对应职位填写申请表并根据岗位资格条件提交相关资格印证材料(务必上传《家庭成员及重要社会关系信息采集表》)—完成报名。
(三)资格初审
1.对应聘人员在报名期限内通过网上报名系统提交的报名信息进行审核,不符合岗位报名资格的不予进入下一环节。
2.专业设置参照教育部历年发布的《普通高等学校本科专业目录》和《研究生教育学科专业目录》。相似国(境)外学历专业由各招聘单位研究判断。
3.单个岗位满足资格条件人数与该岗位计划招聘人数达不到3:1比例的,对应减少招聘岗位数量。
(四)择优评价
对资格初审通过人员的报名信息及提供的印证材料进行择优评价(请务必将毕业证、学位证、各类职<执>业资格证、任职文件、业绩证明材料、履历证明材料、工作岗位性质证明材料、劳动合同、社保证明等印证材料同步上传报名系统对应填报项作为评价依据),按照单个岗位招聘人数1:30的比例择优纳入测评环节(不足1:30比例的全部纳入测评环节)。一般在报名截止后两周内通过短信或邮件等形式通知择优纳入测评环节人员或择优纳入测评环节人员境内联系人,请注意查收。
(五)笔试测评
1.笔试测评涉及社会招聘-常规招聘岗位。
2.各招聘岗位具体的笔试时间、笔试方式和相关安排等通过短信或邮件等形式通知笔试测评环节人员或笔试测评环节人员境内联系人,请注意查收。
3.笔试成绩合格分数线为60分(按百分制计算)。
4.笔试成绩折算成百分制后按40%计入综合成绩,按“四舍五入法”保留小数点后两位数字。
5.未参与笔试测评、未取得有效成绩或未达到笔试成绩合格分数线的,取消进入下一环节资格。
6.单个岗位达到笔试成绩合格分数线及以上人数与该岗位招聘人数达不到3:1比例的,对应减少招聘岗位数量。
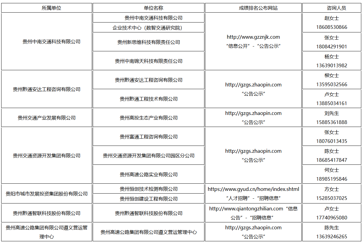
7.各招聘岗位笔试成绩排名在各招聘单位以下网站上进行3个工作日的公示,网址如下:

(六)面试测评
1.所有岗位均涉及面试测评。
2.社会招聘-常规招聘岗位按单个岗位达到笔试成绩合格分数线及以上人数与该岗位招聘人数5:1的比例确定面试人选,达到3:1但未满5:1的按实际人数确定面试人选;笔试成绩名次末位并列的,一并确认为面试人选。
3.社会招聘-优秀人才引进岗位符合资格人数与该岗位招聘人数达不到3:1比例的,对应减少招聘岗位数量。优秀人才引进岗位面试人选与择优评价结果一致(未达到择优评价比例的,按资格初审结果确定)。
4.人才引进-急需紧缺人才快速引进岗位不限最低人数比例。急需紧缺人才岗位面试人选与择优评价结果一致(未达到择优评价比例的,按资格初审结果确定)。
5.各招聘岗位具体的面试时间、面试方式和相关安排等通过短信或邮件等形式通知面试测评环节人员或面试测评环节人员境内联系人,请注意查收。
6.面试成绩合格分数线为60分(按百分制计算)。
7.面试成绩现场公布。
(七)综合成绩计算
1.社会招聘-常规招聘岗位综合成绩按“笔试成绩40%+面试成绩60%”进行折算,按“四舍五入法”保留小数点后两位数字。优秀人才引进岗位及急需紧缺人才快速引进岗位的面试成绩即为综合成绩。
2.同一岗位应聘人员综合成绩并列的,先按实际成绩进行比较(即综合成绩“四舍五入”前的分值);仍并列的,设有优先条件的符合优先条件者进入下一环节;如未设置优先条件的,面试成绩高者进入下一环节;面试成绩仍并列的,加试一轮面试,面试成绩高者进入下一环节。
3.各招聘岗位综合成绩排名进行3个工作日的公示,网址同笔试成绩排名公布网址一致。
(八)背景调查、体检和资格复审
背景调查、体检和资格复审工作由各招聘单位组织实施,请确保报名预留的本人或境内联系人的手机号码或邮件地址等联系方式畅通有效。
(九)聘用公示
通过背景调查、体检和资格复审的人员确定为拟聘用人员,拟聘用人员名单进行5个工作日的公示,网址同笔试成绩、综合成绩排名公布网址一致。
(十)办理聘用手续
公示结果不影响聘用的,按各招聘单位规定办理聘用手续。被聘用人员应在规定时间内到招聘单位报到,拒不报到的,取消聘用资格。
四、其他事项
(一)本公告报名网址是报名的唯一网址,凡通过其他链接网站投递的报名信息无效,因查看其他网站转载信息造成的应聘失误,由应聘人员自行负责。
(二)请认真核对本人或境内联系人的手机号码或邮件地址等联系方式是否准确,并确保手机号码或邮件地址等联系方式处于正常运行状态,因手机号码或邮件地址等联系方式有误,欠费停机、关机,邮件地址停用、拒收邮件等情形影响应聘的,由应聘人员自行负责。
(三)本次招聘不收取任何费用,不指定考试辅导用书,不举办也不委托任何机构开设辅导培训班。
(四)凡未在规定时间内按要求参加笔试、面试、体检、证件审核、报到、签订劳动合同等情况的,均视为自动放弃。
(五)应聘人员应对提交信息和材料的真实性、准确性、完整性负责。对编造虚假信息的,一经查实,取消有关资格。
(六)在任一环节中(包括但不限于人事档案查核)发现应聘人员不符合聘用条件的,取消其应聘或聘用资格。
(七)薪酬待遇按照各招聘单位的薪酬制度执行。
(八)报名系统技术咨询电话:0851-82264589(咨询时间:上午9:00-12:00,下午14:00-17:30)。
(九)报考政策咨询电话:详见附件《社会招聘-常规招聘岗位一览表》《社会招聘-优秀人才引进岗位一览表》《人才引进-急需紧缺人才快速引进岗位一览表》中“报考政策咨询”栏(咨询时间:上午9:00-12:00,下午14:00-17:30)。
(十)本公告由贵州高速集团保留最终解释权。





高分课堂


日常剪影


校区环境

声明:本网站部分内容来源于网络搜集及网友投稿,由本站编辑整理发布,仅用于学习交流使用,非盈利目的,如涉及侵权请联系本站管理员进行删除或修改。
在线预约报名
如需咨询课程,可以留下您的联系方式,工作人员看到后会尽快联系您



