您好,欢迎访问贵州黔贤教育官方网站!我们2025线下课程已经开班,欢迎您的咨询及来电!

13984965840

贵州黔贤公考咨询热线:

您现在所在位置:主页 > 最新招考 >

phpStudy Linux 面板(小皮面板)

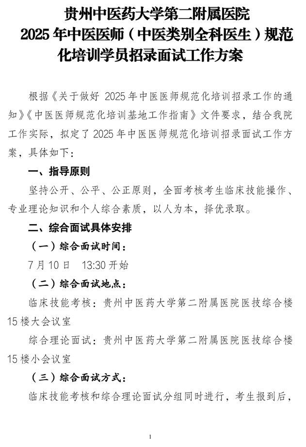
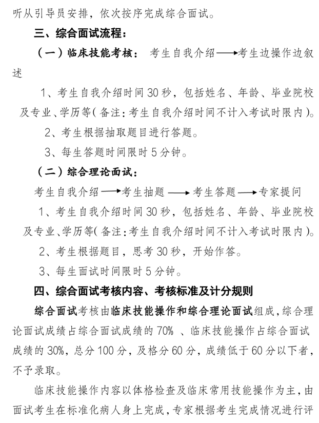
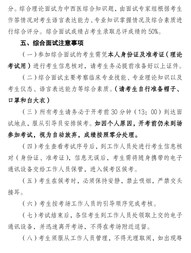
(面试:7月10日)贵州中医药大学第二附属医院 2025年中医医师(中医类别全科医生)规范化培训学员招录面试工作方案

更新时间:2025-07-02   贵州黔贤教育:整理发布   点击量:

image.png

image.png

image.png

image.png


FBGFR.jpg  

BNV.jpg

地方.jpg



高分课堂



1.webp.png

2.jpg



日常剪影


2.webp.png












6.jpg












                                                                          校区环境


7.jpg


声明:本网站部分内容来源于网络搜集及网友投稿,由本站编辑整理发布,仅用于学习交流使用,非盈利目的,如涉及侵权请联系本站管理员进行删除或修改。

phpStudy Linux 面板(小皮面板)

在线预约报名

如需咨询课程,可以留下您的联系方式,工作人员看到后会尽快联系您

*真实姓名:
*手机号码:
*考试类别:
性别:

在线客服

ONLINE SERVICE

联系电话

13984965840

返回顶部