2025年贵州省考笔试遵义仁怀公安温馨提示及考点分布
更新时间:2025-03-13 贵州黔贤教育:整理发布 点击量:次
3月15日(本周六)
2025年省考即将来临为方便各地考生做好应考工作
仁怀公安特提示如下:
一、打印准考证时间和网址 请考生于2025年3月10日9:00至3月14日17:00通过“贵州人事考试信息网”(www.gzrsks.com.cn)登录报名系统打印笔试准考证。
二、持规定证件入场 参加考试须同时持考生本人身份证或临时身份证(有效期)和准考证方可参加考试,不得持电子证件照片、临时身份证明、学生证、驾驶证等证件参加考试。如身份证遗失或过期,请尽快到公安机关办理临时身份证参加考试。特别提醒:请考生留意身份证或临时身份证反面的“有效期限”,如果发现“有效期限”已过,需尽快去派出所办理“临时身份证”。 临时身份证办理点: 1.仁怀市政务审批服务中心(地点:仁怀酒都广场(行政审批服务中心负一楼)联系人:陈警官 15685227545)。 2.中枢派出所(地点:仁怀市中枢镇文化西路与鼓山路交叉口,联系人:冯警官13708506686)。 3.盐津派出所户籍窗口(地点:盐津街道办事处(仁怀市酒都大道与飘香路交叉路口往西约110米),联系人:陈警官15085521536)。 三、提前熟悉考点学校 考生迟到30分钟严禁进入考场,请广大考生提前一天熟悉考点学校地址、交通路线,考试当天尽量选择公共交通工具出行。考试期间考点实行封闭管理,陪考人员和社会车辆不得进入考点学校。 四、严格遵守考试纪律 考生在考试信号发出前答题或在考试结束后继续答题的,按违纪处理,请考生严格遵守考试规定。 五、仁怀考区考点地图 此次公务员招录考试我市共设五个考点,分别为仁怀市第九中学、仁怀市城南小学、仁怀市盐津小学、仁怀市盐津第二小学、仁怀市第七中学,请各位考生对照准考证上的考点信息提前熟悉考点地址和交通路线,以免走错考点,耽误考试。
(1)
考点名称:仁怀市第九中学(原茅台中学)
考点地址:遵义市仁怀市酒都大道666号
可乘公交车路线及到站名称:乘7-1、7-2、12在盐津办事处站下车
(2)
考点名称:仁怀市城南小学
考点地址:遵义市仁怀市玉液南路,仁怀市楠竹林公园右侧
可乘公交车路线及到站名称:乘7-1、7-2、10、11在城南小学站下车
(3)
考点名称:仁怀市盐津小学
考点地址:遵义市仁怀市对影路与玉液南路交汇处
可乘公交车路线及到站名称:乘2、7-2、10、11在盐津小学站下车
(4)
考点名称:仁怀市盐津二小
考点地址:遵义市仁怀市郑珍路224号,仁怀市文化馆旁
可乘公交车路线及到站名称:乘1路在市气象局下车
(5)
考点名称:仁怀市第七中学
考点地址:遵义市仁怀市中枢街道办事处兴茅路100号
可乘公交车路线及到站名称:乘2路在仁怀七中站下车
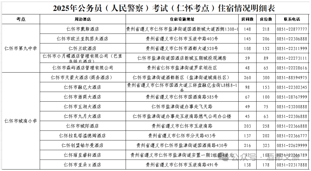
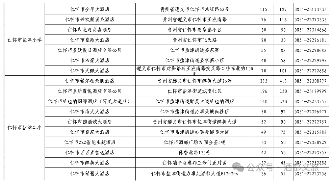
六、仁怀城区及周边住宿信息 七、天气预报 八、咨询热线 仁怀考务咨询热线:0851-22238161 酒店住宿咨询热线:0851-22235506 市场监管投诉热线:0851-12315 应急送考联系电话:0851-22223558 最后仁怀公安祝广大考生 愿你不负努力,落笔生花! 愿你的努力,时间都看得见! 愿你可以逆风翻盘,定义奇迹! 请相信,努力之后 世界就在眼前! 高分课堂 日常剪影 校区环境














声明:本网站部分内容来源于网络搜集及网友投稿,由本站编辑整理发布,仅用于学习交流使用,非盈利目的,如涉及侵权请联系本站管理员进行删除或修改。
在线预约报名
如需咨询课程,可以留下您的联系方式,工作人员看到后会尽快联系您



