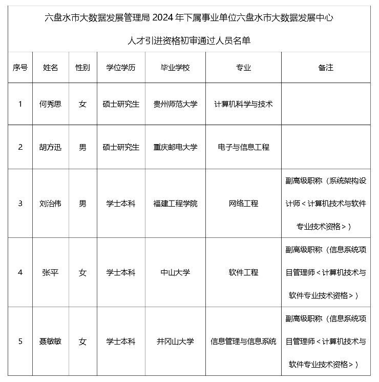
六盘水市大数据发展管理局2024年下属事业单位六盘水市大数据发展中心人才引进资格初审通过人员名单公示
更新时间:2024-11-25 贵州黔贤教育:整理发布 点击量:次
根据《六盘水市高层次人才引进办法》等有关文件要求,经资格初审,现将六盘水市大数据发展管理局2024年下属事业单位六盘水市大数据发展中心人才引进资格初审通过人员名单公示,如有异议请与六盘水市大数据发展管理局联系。
公示期:2024年11月26日-12月2日;
联系电话:0858-2180080;
联系人:陈晓雪;
监督电话:0858-2180113。

六盘水市大数据发展管理局
2024年11月25日





声明:本网站部分内容来源于网络搜集及网友投稿,由本站编辑整理发布,仅用于学习交流使用,非盈利目的,如涉及侵权请联系本站管理员进行删除或修改。
在线预约报名
如需咨询课程,可以留下您的联系方式,工作人员看到后会尽快联系您



