【选调生】贵州省人民医院2025年定向部分高校选调优秀毕业生(10月15-25日报名)
更新时间:2024-10-18 贵州黔贤教育:整理发布 点击量:次
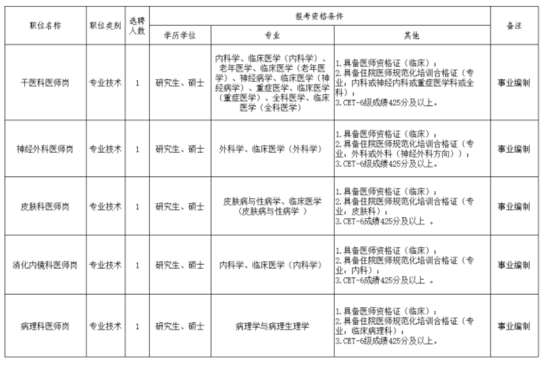
贵州省2025年定向部分高校选调优秀毕业生工作已启动,贵州省人民医院拟通过贵州省选调生平台选调5名2025年毕业生到我院专业技术岗位工作,相关事宜如下:
一、招聘岗位

二、报名时间
2024年10月15日上午9:00-2024年10月25日14:00
三、报名方式
登录“贵州省2025年定向部分高校选调优秀毕业生报名系统”(网址https://zkecos.com/1728376600)查看贵州省2025年定向部分高校选调优秀毕业生公告。
四、联系方式
选调生工作由贵州省委组织部组织实施并负责解释。
网上报名和打印准考证技术问题咨询电话:400-088-0028
选调政策咨询电话:0851-96567(转0)
2024年10月17日



声明:本网站部分内容来源于网络搜集及网友投稿,由本站编辑整理发布,仅用于学习交流使用,非盈利目的,如涉及侵权请联系本站管理员进行删除或修改。
在线预约报名
如需咨询课程,可以留下您的联系方式,工作人员看到后会尽快联系您



