您好,欢迎访问贵州黔贤教育官方网站!我们2024线下课程已经开班,欢迎您的咨询及来电!

13984965840

贵州黔贤公考咨询热线:

您现在所在位置:主页 > 最新招考 >

phpStudy Linux 面板(小皮面板)

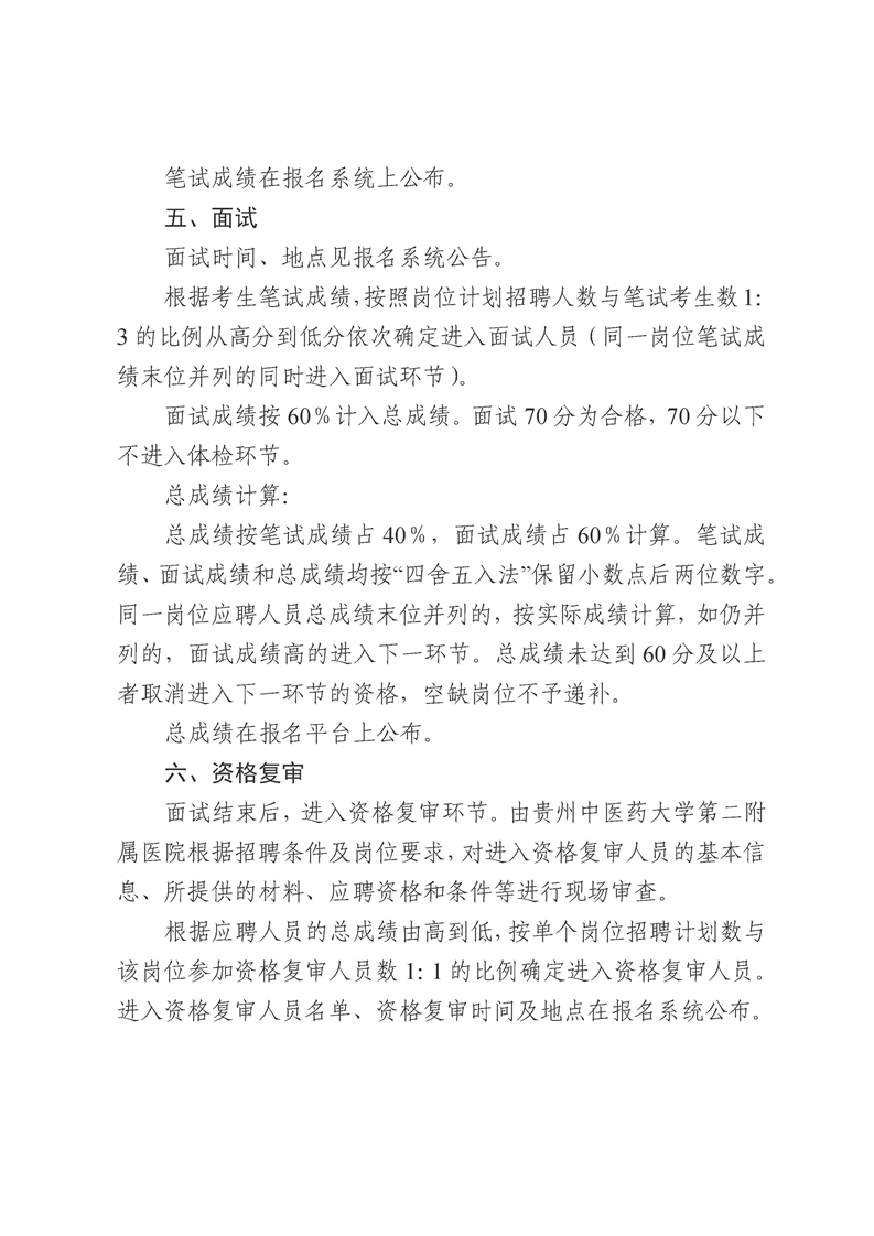
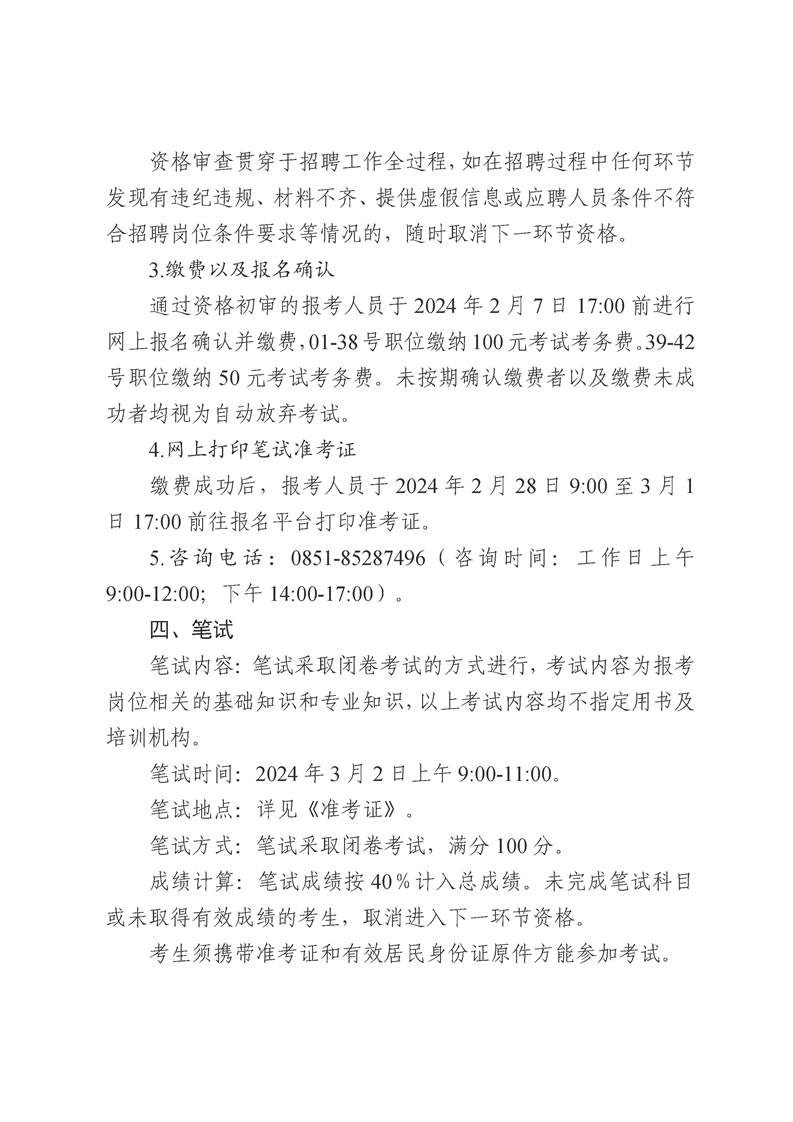
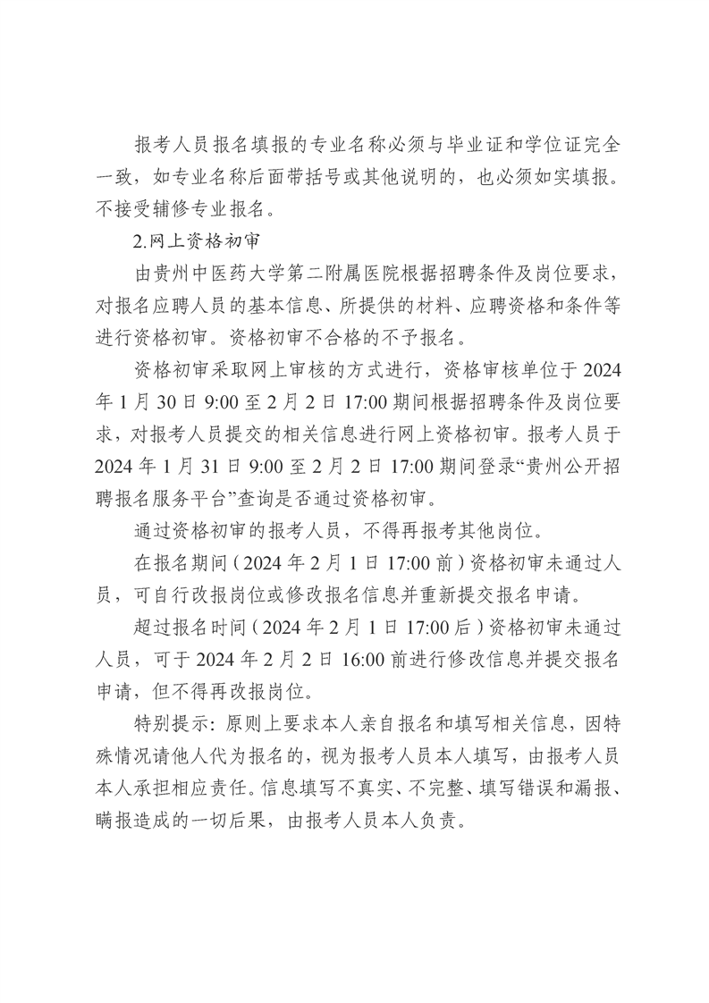
【合同制】贵州中医药大学第二附属医院2024年编外合同制职工招聘公告(1月29日-2月1日报名)

更新时间:2024-01-26   贵州黔贤教育:整理发布   点击量:

56c1058c296e74e4ef41dd0ac7d0cbe0_20240126152516747001.png

cdf837a38f5c44c69b56e92ad07bc269_20240126152516242002.png

e542624faa427f5b5163d08dfc18c18e_20240126152517709003.png

bccd0ae1b8d92d26326478cd21bd308c_20240126152517362004.png

3ad4cfef42f79b0879771eec44deaf9e_20240126152518699005.png

434fe78c77b1eec521a2b75ac68a48c3_20240126152518477006.png

829bd056cfc13a44014ba0cb12b69f34_20240126152518242007.png

贵州中医药大学第二附属医院2024年编外合同制职工岗位及要求一览表2024.xlsx.xlsx


微信图片_20230816100126.jpg

                      


看_new.jpg

TR.jpg


微信图片_20230816100126.jpg

                      


看_new.jpg

TR.jpg


声明:本网站部分内容来源于网络搜集及网友投稿,由本站编辑整理发布,仅用于学习交流使用,非盈利目的,如涉及侵权请联系本站管理员进行删除或修改。

phpStudy Linux 面板(小皮面板)

在线预约报名

如需咨询课程,可以留下您的联系方式,工作人员看到后会尽快联系您

*真实姓名:
*手机号码:
*考试类别:
性别:

在线客服

ONLINE SERVICE

联系电话

13984965840

返回顶部