中国地震局所属单位2024年第一批次公开招聘岗位情况(302人|贵州12人)
更新时间:2023-12-11 贵州黔贤教育:整理发布 点击量:次
根据工作需要,中国地震局所属单位计划面向应届毕业生和社会在职人员公开招聘工作人员。招聘公告将陆续在各单位网站公开发布,可直接登录各单位网站了解详情。本批次公开招聘共涉及31家单位,共计划招聘工作人员302名。
一、河北省地震局
河北省地震局实行中国地震局与河北省人民政府双重领导,以中国地震局为主的管理体制,依法履行本行政区域内防震减灾工作管理职能,为正厅(局)级,下设6个直属事业单位和7个地震监测中心站,负责全省和辖区内的地震监测预报预警、震灾风险防治、地震应急服务、防震减灾信息化建设等工作。官方网站:www.hbdzj.gov.cn

二、山西省地震局
山西省地震局实行中国地震局和山西省人民政府双重领导,以中国地震局为主的管理体制,为正厅(局)级,依法履行本行政区域内防震减灾工作管理职能。官方网站:www.shxdzj.gov.cn

三、内蒙古自治区地震局
内蒙古自治区地震局实行中国地震局和内蒙古自治区人民政府双重领导,以中国地震局为主的管理体制,为正厅(局)级,依法履行本行政区域内防震减灾工作管理职能。官方网站: www.nmgdzj.gov.cn

四、辽宁省地震局
辽宁省地震局实行中国地震局和辽宁省人民政府双重领导,以中国地震局为主的管理体制,依法履行本行政区域内防震减灾工作管理职能。下设6个局属事业单位和6个地震监测中心站,负责全省辖区内的地震监测预报预警、震灾风险防治、公共服务和科技创新服务等工作。官方网站:www.lndzj.gov.cn

五、吉林省地震局
吉林省地震局实行中国地震局和吉林省人民政府双重领导,以中国地震局为主的管理体制,依法履行本行政区域内防震减灾工作管理职能,为正厅(局)级,下设5个事业单位、3个地震监测中心站、2个火山监测站。主要承担地震与火山监测预报预警、震灾风险防治、地震应急服务等工作。官方网站:dzj.jl.gov.cn

六、黑龙江省地震局
黑龙江省局实行中国地震局和黑龙江省人民政府双重领导,以中国地震局为主的管理体制,依法履行本行政区域内防震减灾工作管理职能,为正厅(局)级,下设5个直属事业单位和5个地震监测中心站,特色工作包括大城市重点部位大震灾害风险监测、火山监测、矿震风险监测、国防建设地震安全等。官方网站:www.hea.gov.cn

七、江苏省地震局
江苏省地震局实行中国地震局和江苏省人民政府双重领导,以中国地震局为主的管理体制;承担江苏省行政区域内的防震减灾工作管理职能,依法履行防震减灾主管机构的各项职责任务;现有机关内设机构7个,下属事业单位5个,地震监测中心站5个。官方网站:www.jsdzj.gov.cn

八、安徽省地震局
安徽省地震局实行中国地震局和安徽省人民政府双重领导,以中国地震局为主的管理体制,为正厅(局)级,依法履行本行政区域内防震减灾工作管理职能。官方网站:www.ahdzj.gov.cn

九、福建省地震局
福建省地震局实行中国地震局和福建省人民政府双重领导,以中国地震局为主的管理体制,为正厅(局)级,下设6个事业单位和5个地震监测中心站,依法履行本行政区域内防震减灾工作管理职能。官方网站: www.fjdzj.gov.cn

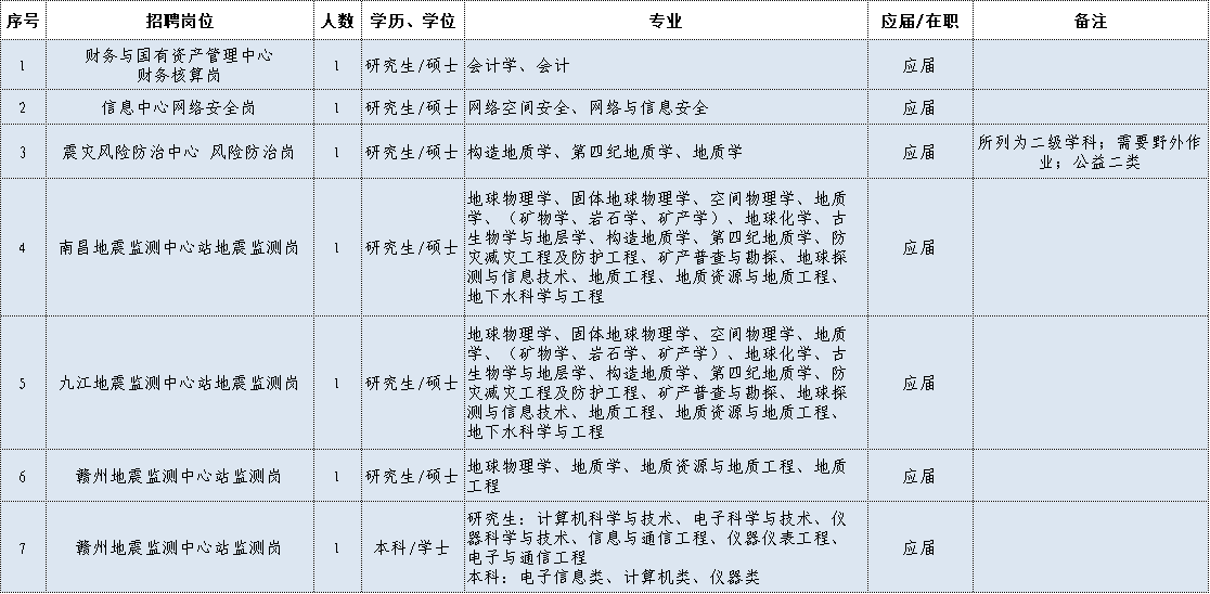
十、江西省地震局
江西省地震局组建于1989年,实行中国地震局和江西省人民政府双重领导,以中国地震局为主的管理体制,依法履行本行政区域内防震减灾工作管理职能,为正厅(局)级,下设4个事业单位和3个地震监测中心站,依法履行本行政区域内防震减灾工作管理职能。官方网站:www.jxsdzj.gov.cn

十一、山东省地震局
山东省地震局实行中国地震局和山东省人民政府双重领导,以中国地震局为主的管理体制,为正厅(局)级,依法履行本行政区域内防震减灾工作管理职能。下设6个直属事业单位和7个地震监测中心站,负责全省和辖区内的地震监测预报预警、震灾风险防治、地震应急服务、防震减灾信息化建设等工作。官方网站:www.sddzj.gov.cn

十二、河南省地震局
河南省地震局实行中国地震局和河南省人民政府双重领导,以中国地震局为主的管理体制,依法履行本行政区域内防震减灾工作管理职能,为正厅(局)级,下设5个直属事业单位和5个地震监测中心站。官方网站:www.hendzj.gov.cn。

十三、湖南省地震局
湖南省地震局实行中国地震局和湖南省人民政府双重领导,以中国地震局为主的管理体制,为正厅(局)级,依法履行本行政区域内防震减灾工作管理职能。官方网站:www.hundzj.gov.cn

十四、广东省地震局
广东省地震局实行中国地震局和广东省人民政府双重领导,以中国地震局为主的管理体制。根据广东省人民政府授权承担本行政区域内防震减灾工作政府行政管理职能,依法履行防震减灾主管机构的各项职责。官方网站:www.gddzj.gov.cn

十五、广西壮族自治区地震局
广西壮族自治区地震局是实行中国地震局和广西壮族自治区人民政府双重领导,中国地震局领导为主管理体制的正厅(局)级全额拨款事业单位,依法履行本行政区域内防震减灾工作管理职能。官方网站:www.gxdzj.gov.cn

十六、海南省地震局
海南是我国最大的经济特区,支持海南逐步探索、稳步推进中国特色自由贸易港建设,分步骤、分阶段建立自由贸易港政策和制度体系,是习近平总书记亲自谋划、亲自部署、亲自推动的改革开放重大举措。海南省地震局实行中国地震局和省人民政府双重领导,以中国地震局为主的管理体制,与海南省抗震办公室合署办公,依法履行本行政区域内防震减灾工作管理职能,致力于增强地震监测能力,做好震情监视跟踪工作,推进地震预警能力建设,提高震灾预防能力与水平,加强防震减灾科普宣传教育,做好应急准备防范工作,组织开展海洋地震、火山及火山地震、水库地震的监测与研究、地震安全性评价以及会同有关部门防范地震次生灾害等工作,为海南自由贸易港建设提供服务和保障。官方网站:www.haindzj.gov.cn

十七、贵州省地震局
贵州省地震局实行中国地震局和贵州省人民政府双重领导,以中国地震局为主的管理体制,依法履行本行政区域内防震减灾工作管理职能,为正厅(局)级,下设5个事业单位和1个地震监测中心站。官方网站:www.gzsdzj.gov.cn

十八、西藏自治区地震局
西藏自治区地震局实行中国地震局和西藏自治区人民政府双重领导,以中国地震局为主的管理体制,为正厅(局)级,依法履行本行政区域内防震减灾工作管理职能。官方网站:www.xizdzj.gov.cn

十九、陕西省地震局
陕西省地震局实行中国地震局和陕西省人民政府双重领导,以中国地震局为主的管理体制,依法履行陕西省行政区域内防震减灾工作管理职能,为正厅(局)级,下设5个事业单位和5个地震监测中心站。官方网站:www.sxdzj.gov.cn。

二十、甘肃省地震局
甘肃省地震局实行中国地震局和甘肃省人民政府双重领导,以中国地震局为主的管理体制。根据甘肃省人民政府授权承担本行政区域内防震减灾工作政府行政管理职能,依法履行防震减灾主管机构的各项职责。官方网站:www.gsdzj.gov.cn

二十一、青海省地震局
青海省地震局实行中国地震局和青海省人民政府双重领导,以中国地震局为主的管理体制,依法履行青海省行政区域内防震减灾工作管理职能,为正厅(局)级,下设4个事业单位和5个地震监测中心站。官方网站:www.qhdzj.gov.cn

二十二、宁夏回族自治区地震局
宁夏回族自治区地震局成立于1978年,实行中国地震局和宁夏回族自治区人民政府双重领导,以中国地震局为主的管理体制,属厅局级事业单位。现批准编制数167人,下设4个事业单位和3个专业地震台站。官方网站:www.nxdzj.gov.cn

二十三、新疆维吾尔自治区地震局
新疆维吾尔自治区地震局成立于1978年,实行中国地震局和新疆维吾尔自治区人民政府双重领导,以中国地震局领导为主的管理体制,依法履行本行政区域内防震减灾工作管理职能。为正厅(局)级的全额拨款事业单位。新疆地震局下设7个事业单位和11个地震监测中心站。官方网站:www.xjdzj.gov.cn

二十四、中国地震灾害防御中心
中国地震灾害防御中心坐落在北京市,为中国地震局直属正厅级公益一类事业单位,是国家防灾减灾救灾体系建设的重要组成部分,负责牵头组织实施地震灾害风险的调查、评估、治理、服务等业务工作,在地震灾害风险防治业务方面发挥了“国家队”引领和指导作用,是地震灾害风险防治的国家级业务中心。官方网站:www.eq-cedpc.cn

二十五、中国地震局地球物理勘探中心
中国地震局地球物理勘探中心坐落在郑州市,为中国地震局直属正厅级公益一类事业单位,是我国地震灾害风险防治领域的“正规军”,是我国地球深部探测领域的“国家队”,承担全国地震活动断层探察、深浅部地球物理勘探、地震地质条件调查和区域性地震安全性评价等地球物理探测业务,为防震减灾、城乡规划、“一带一路”等重大工程和地球科学探索提供技术引领和探测支撑。官方网站:www.gec.ac.cn

二十六、中国地震局第一监测中心
中国地震局第一监测中心坐落在天津市,是中国地震局直属正厅级公益性一类事业单位,是从事全国地震监测站网运行保障、技术装备管理、计量标校业务的国家级地震监测技术装备中心,主要开展仪器装备、计量标校、地震监测、大震应急、公共服务、科技创新等方面工作。官方网站:www.fmac.ac.cn

二十七、中国地震局第二监测中心
中国地震局第二监测中心坐落在西安市,为中国地震局直属正厅级公益一类事业单位。主要从事中国大陆三维地壳运动和重力场变化的GNSS、水准、InSAR、重力监测工作,利用国家地震数据灾备中心云存储、云计算资源,承担国家地震监测数据存储灾备、质量评价、产品研发、共享服务、地震灾害风险防治、防震减灾公共服务等信息化支撑业务。官方网站:www.smac.ac.cn

二十八、中国地震局地球物理研究所
中国地震局地球物理研究所(以下简称“地球所”)坐落在北京市中关村国家重点科研院所集中区,成立于1950年,是一个有着70多年发展历程的国家级科研机构,是国家创新体系中公益性研究机构的重要组成部分和国家防震减灾工作科技创新的主体。地球所以地震孕育与发生机制、地震灾害预测与工程应用为主要研究领域,开展地球物理学相关的基础研究和应用研究,重点加强地震学、地球内部物理学、地磁学、工程地震学四个优势学科和观测、实验两个基地的建设。期间,地球所涌现出了一代代地震科技领军人才和学术带头人,取得了一系列重要的科技成果,为中国地震事业发展作出了不可磨灭的贡献。官方网站:www.cea-igp.ac.cn

二十九、中国地震局地质研究所
中国地震局地质研究所坐落在北京市,是中国地震局直属正局级公益二类事业单位,是国内唯一以研究新构造运动和现今地球动力作用为主的国家级科研院所。研究所面向科学前沿和国家需求,开展地震构造环境、强震活动习性研究;探索地震孕育发生过程;强化地震致灾机理、灾害预测、地震危险性评价技术研究;开展活动火山发生机理、灾害过程与风险评估研究。官方网站:www.eq-igl.ac.cn

三十、中国地震局地震预测研究所
中国地震局地震预测研究所坐落在北京市,隶属于中国地震局,是以地震预测理论方法为科研主攻方向,以地震监测、地震预测理论方法与观测技术为主要研究领域的国家级综合研究机构。主要从事国家基础性、公益性、战略性和前瞻性地球科学研究,是我国地震学、构造地质学、大地测量学、地球化学、空间电磁学等方面专业高层次人才的教育培养基地。官方网站:www.ief.ac.cn

三十一、中国地震局工程力学研究所
中国地震局工程力学研究所坐落在哈尔滨市、三河市燕郊,是中国地震局直属正局级公益二类事业单位,是国内唯一以地震工程和防震减灾为主要研究领域的国家级公益性科研院所。主要研究方向为:强震动观测及其应用、工程地震学、建筑工程抗震、生命线地震工程、岩土地震工程、地震灾害风险区划与防治、地震工程试验技术、地震与工程振动测量技术,素有“中国地震工程研究先驱”和“中国地震工程人才培养摇篮”之誉。官方网站:www.iem.ac.cn







声明:本网站部分内容来源于网络搜集及网友投稿,由本站编辑整理发布,仅用于学习交流使用,非盈利目的,如涉及侵权请联系本站管理员进行删除或修改。
在线预约报名
如需咨询课程,可以留下您的联系方式,工作人员看到后会尽快联系您



