【正式编】道真自治县2026年上半年公开招聘事业单位工作人员简章(2月2日–6日报名)
更新时间:2026-01-29 贵州黔贤教育:整理发布 点击量:次
为加强我县事业单位人员队伍建设,根据《事业单位公开招聘人员暂行规定》《贵州省事业单位公开招聘操作办法(试行)》《贵州省人力资源和社会保障厅关于进一步规范事业单位岗位管理和公开招聘备案工作的通知》及《遵义市事业单位公开考试招聘新增人员暂行办法》等规定,计划面向社会公开招聘人员充实到事业单位。为确保招聘工作顺利进行,特制定本简章(以下简称《招聘简章》)。
一、工作原则及程序
招聘工作严格按照公开、平等、竞争、择优的原则,采取考试与考察相结合的方法进行,实行公开报考条件、公开招聘程序、公开招聘结果“三公开”制度。招聘工作按照发布招聘简章、网上报名(资格初审)、笔试、现场资格复审、面试、体检、考察、公示、聘用审批备案等程序进行。
二、招聘计划及岗位
计划招聘91个岗位,共计128人,具体招聘单位及岗位见《道真自治县2026年上半年公开招聘事业单位工作人员岗位表》(附件1,以下简称《岗位表》)。
三、招聘对象及报考条件
(一)招聘对象
2026年及以前毕业的大专及以上学历的应往届毕业生(应届毕业生不含委培生、定向到具体单位工作的定向生)。具体学历及专业等要求详见《岗位表》。
(二)报考条件
1.具有中华人民共和国国籍。
2.拥护中华人民共和国宪法,拥护中国共产党领导和社会主义制度,具有良好的政治素质和道德品行。
3.遵纪守法,诚实守信,品行端正,人格健全。
4.安心应聘岗位工作,有较强的事业心和责任感。
5.具有胜任应聘岗位需要的相关专业知识(含科学素质)和工作能力。
6.具有正常履行职责的身体条件和心理素质,符合国家和贵州省有关规定。
7.年龄在18周岁以上(2008年2月6日以前出生)、38周岁以下(1987年2月2日以后出生);硕士研究生、报考定向招聘村(社区)干部岗位人员、报考定向招聘历年由政府安排工作的退役士兵岗位人员等符合相关规定人员,年龄放宽到40周岁(1985年2月2日以后出生),具有博士学位或岗位对应的高级专业技术职务任职资格人员年龄放宽到45周岁(1980年2月2日以后出生)。以上日期均含当日。符合条件的特殊对象年龄放宽具体年限以国家、省、市相关文件为准。
8.符合应聘岗位要求的学历等资格条件。
9.具体专业要求和其他条件:
(1)考生毕业证书上显示的专业与学历必须符合《招聘简章》和《岗位表》要求的专业和学历(仅是学位证书上专业符合《岗位表》要求的专业的视为专业不符)。岗位专业要求为学科门类的,该学科门类所包含的二级学科和一级学科均符合要求;岗位专业要求为一级学科的,该一级学科所包含的二级学科均符合要求。
本次招聘选定的参考目录(附件4)为:
高等职业教育:《职业教育专业目录(2021年)》中的高等职业教育专科专业(目录15-40页)
本 科:《2025年普通高等学校本科专业目录》
研究生:《2022年研究生招生学科、专业代码册》
特别提示:
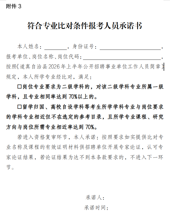
①留学归国、高校自设学科等考生所学学科专业与岗位要求的学科专业相近但不在选定的参考目录,且所学专业课程、研究方向与岗位所需专业相近率达到70%,可纳入报考范围;岗位专业要求为二级学科的,对该二级学科专业所属一级学科,且专业相同率达到70%以上的,可纳入报考范围。
符合本条款规定的考生,在《报名表》中如实填写是否符合专业比对条件,并提供本人亲笔签字按手印的《符合专业比对条件报考人员承诺书》(附件3)发送至招聘单位指定邮箱(979662048@qq.com)。
资格复审环节由考生本人如实提供比对专业名称及课程的有效证明材料,招聘单位根据考生提供的证明材料组织专家结合岗位专业要求开展论证。不如实提供有效证明材料的责任由考生本人承担。招聘单位将根据专家论证结果进行资格复审,若专家论证结果为达不到本条款要求的,不得进入下一环节。
②考生毕业证书上登记的专业名称与岗位要求的一级学科专业名称相同的视为符合岗位专业要求(如,岗位要求一级学科土木工程,毕业证书上的专业名称为土木工程,视为符合该岗位专业要求)。
③按照《人力资源社会保障部关于职业院校毕业生参加事业单位公开招聘有关问题的通知》精神,在符合专业等其他条件的前提下,技工院校预备技师(技师)班毕业生可报名应聘学历要求为大学本科的岗位,高级工班毕业生可报名应聘学历要求为大学专科的岗位。
(2)定向招聘基层服务项目人员岗位,限由省级及以上机关统一选派在本县服务的在乡村振兴中表现优秀的“三支一扶”计划人员、“选聘高校毕业生到村(社区)任职计划(一村一名大学生工程)”人员、“大学生志愿服务西部计划”人员、“农村义务教育阶段学校教师特设岗位计划”人员以及生源地或兵源地为本县的退役大学生士兵(普通高等教育全日制学校在校期间入伍退役后完成学业的或毕业后应征入伍的退役士兵或服役期间取得国家承认的学历的)报考。其中,“农村义务教育阶段学校教师特设岗位计划”人员须服务满3年,退役大学生士兵须已退出现役,其余三类人员须服务满2年(含正在指定地点服务和服务期满并取得服务证的人员),年限计算时间均截至2026年2月6日。
报考过事业单位定向招聘基层服务项目人员岗位,并且已被聘用为事业单位工作人员的,或者由基层服务项目人员身份直接转为事业单位工作人员身份的,不得以基层服务项目人员身份报考本次定向招聘基层服务项目人员岗位。
(3)定向村(社区)干部岗位,限本县任职年限满一届以上的村(社区)党支部书记、副书记、村委会主任、副主任以及县级以上选派的驻村干部(由省、市、县<市、区>党委组织部门统一组织选派的同步小康驻村工作队或乡村振兴驻村工作队担任或曾担任第一书记或工作队员连续满2周年且工作表现好的人员<两类工作队的任职时间可合并计算>)报考,年限计算时间均截至2026年2月6日。
(4)定向本县户籍或生源岗位,限2026年2月6日及以前取得本县户籍或原为本县户籍将户口迁至就读的大中专院校等高校所在地的人员报考。本县生源是指经高考,被高校录取时户籍所在地为本县的人员,或在本县报名参加高考被高校录取的人员。
(5)定向2026年度高校毕业生岗位,包括2024年、2025年毕业但未落实过编制内工作的高校毕业生,且不对其是否有工作经历、缴纳社保作限制。不包括成人高等教育、高等教育自学考试类学生、各类非学历教育的学生。
(6)定向历年由政府安排工作的退役士兵招聘岗位,考生须符合遵义市事业单位面向退役士兵招聘的相关政策。
(7)定向道真自治县服务期满的农村订单定向专科层次免费医学生岗位,限道真自治县签订《农村订单定向专科医学生免费培养定向就业协议书》的专科层次免费医学生报考,服务年限计算时间截至2026年2月6日。
(8)报考残疾人职位的,须持有残联核发的第二代《中华人民共和国残疾人证》,且符合职位要求的残疾类型及等级。
(9)对上述放宽条件招聘、定向招聘的人员,正式聘用后,招聘单位须在聘用合同中约定3-5年的最低服务期限,并明确违约责任和相关要求。
(10)招聘岗位要求的相关资格条件须在现场资格复审时提供符合条件的证书原件(《岗位表》中明确放宽时间提供证书原件的除外)。
10.符合法律、法规等规定的其他条件。
(三)以下人员不得报考和聘用
1.被开除中国共产党党籍,或不能坚持党的基本路线,在重大政治问题上不能与党中央保持一致的。
2.被贵州省内各级机关(含参照公务员法管理事业单位)招录的尚在服务期内的公务员,尚在试用期或服务期内的遵义市内事业单位在编工作人员。
3.截至2026年2月6日“农村义务教育阶段学校教师特设岗位计划”已签约的或服务期未满的人员、截至2026年2月6日服务期未满的在编的农村订单定向医学毕业生、定向到贵州省省外以及省内具体行业或单位的2026年度毕业生。
4.截至2026年2月6日仍在读的全日制非2026届毕业生或军队服现役人员。
5.曾因犯罪受过刑事处罚或受过劳动教养的人员;人民法院认定为失信被执行人的或经有关政府行政主管部门认定存在严重违法失信行为的人员。
6.曾被开除公职或在机关(含参照公务员法管理事业单位)、事业单位被辞退未满5年的人员;近三年在机关、事业单位年度考核中曾被确定为“不称职”“不合格”的人员。
7.在公务员招录、事业单位招聘中被认定有舞弊等严重违纪行为且仍在不得报考期限内的人员;在公开招聘中因违反《事业单位公开招聘违纪违规行为处理规定》被记入事业单位公开招聘应聘人员诚信档案的人员。
8.曾因贪污、行贿受贿、泄露国家机密等原因受到过党纪、政务处分的人员。
9.正在受处分期间,或正在接受纪律审查或监察、司法调查尚未做出结论的人员。
10.不能按规定提供岗位要求的毕业(学位)证书、其他资格条件资料等原件的,或不符合《招聘简章》要求的其他条件的人员。
11.考生不得报考聘用后即构成《事业单位人事管理回避规定》所列相关须回避情形的岗位。
12.法律、法规等规定不得报考和聘用为事业单位人员的。
四、时间安排
(一)网上报名:2026年2月2日09:00至2月6日17:00。
(二)资格初审:2026年2月2日09:00至2月7日17:00。
(三)网上缴费:2026年2月2日09:00至2月8日17:00。
(四)网上打印准考证:2026年3月23日09:00至3月26日17:00。
(五)笔试时间:2026年3月28日、29日上午8:30~12:00,若不可抗力需调整笔试考试时间,则另行通知。
五、网上报名、资格初审、缴费及问题咨询
(一)报名
1.报名时间及要求
报考人员须在2026年2月2日9:00至2月6日17:00期间进入“贵州人事考试信息网”(http://www.gzrsks.com.cn),通过“贵州省2026年事业单位公开招聘工作人员专题网页”链接登录报名系统,按专题网页提示的报名程序注册、填写并确认报名信息。
考生只能选择一个岗位进行报名。报名与考试时使用的本人有效居民身份证信息必须一致。报名时,考生须仔细阅读《招聘简章》《岗位表》,并在网上签署报名诚信报考承诺书。承诺已知悉告知事项和相关要求,并严格遵守相关规定。考生根据所报岗位要求,填写《贵州省2026年事业单位公开招聘笔试报名信息表》(以下简称《报名表》,报名时报名系统中的信息应填尽填,如具有的相关资格证书等信息)。填写信息及照片核对无误后,必须点击“报名信息确认”提交报名信息。提交的报名信息应当真实、准确、完整。考生因身份证过期、信息填写失误、照片模糊变形等原因,导致网上资格审核不通过或后续考试过程中出现无法通过资格审查等问题的,后果自负。《报名表》原则上要求本人亲自填写,信息填写不真实、不完整或填写错误的责任自负。如因特殊情况请他人代为填写报名信息的,视为考生本人填写,由考生本人承担相关责任。
考生提交报名申请后应及时登录查看网上审核结果。通过资格审核的考生,不得再报考其他岗位。考生应认真核对是否符合所选岗位要求的资格条件,有工作经历人员必须如实填写个人工作单位信息,否则视为故意隐瞒个人重要信息。考生故意隐瞒本人重要信息或提供虚假报考申请材料的,一经查实,立即取消进入下一个环节的资格。
特别提示:考生填报的专业名称必须与毕业证注明的专业名称完全一致,如专业名称后面带括号或其他说明的也必须如实填报。
本次考试报名系统,在2月2日至2月5日期间,每天10点、14点、19点,系统会对各岗位报名情况进行更新,供考生参考。考生可登录报名系统查看报名情况,选中该岗位后,有一排红色字:截止到*日*点,当前岗位通过审核人数为**人。
2.报名注意事项
一是考生须仔细阅读《招聘简章》《岗位表》要求的资格条件及《报名表》、相关承诺书等内容,仔细对照各项要求确认本人是否符合报名资格条件并如实提交本人有关信息和材料,个人不符合资格条件的岗位不能报考,否则责任自负。在报考过程中,考生没有完全对照个人毕业证书记载专业进行填写视为提供虚假信息,查实后视岗位要求的专业条件情况随时取消资格。
二是考生如因学历、专业、年龄及其他条件等不符合《招聘简章》资格条件,或者机关事业单位在职在编人员、国有企业正式人员以无业人员身份报考,在招聘笔试、面试、体检、考察、聘用审批备案等各环节审查(复审)时发现均直接取消其进入下一环节或聘用资格;《报名表》填写信息不真实、不完整或填写错误的,所有责任自负。凡弄虚作假的,一经查实,立即取消资格。
三是考生报名时提交的有关证件与笔试、面试时使用的证件必须一致。考生一旦报名,须遵守《招聘简章》各项规定,并确保在整个招聘环节(报名至聘用审批备案)随时保持通信畅通,如因电话停机或关机等原因导致无法联系,视为自动放弃。
四是考生上传照片标准参照第二代身份证照片标准及技术规范要求。
五是考生在填完报名信息,必须点击“报名信息确认”提交报名信息,提交报名申请后审核单位才能进行审核。在报名结束前未进行“报名信息确认”的考生,即视为自动放弃报名。考生提交报名申请后,进入待审状态,此时报考信息将不可再修改。
六是审核未通过的考生,修改报名信息后须再次点击“报名信息确认”进行提交报名信息。修改报名信息后未进行“报名信息确认”操作的,即视为自动放弃报名。
(二)网上资格初审
1.资格初审由县级人力资源社会保障部门组织实施,具体由招聘单位或其主管部门进行初审,必须在考生提交报名申请后24小时内对照《招聘简章》和岗位所需的资格条件进行资格初审,审核确认考生是否具有报考资格。对符合报名条件的,不得拒绝报名;对审查不合格的,应说明理由。在资格初审环节中,因考生报名时所填写的信息不真实或填报的信息与自己所报考岗位的学历、专业或其他资格条件要求不符合而通过资格初审报名参加了笔试后进入下一环节的,视为考生无视《招聘简章》的有关规定和要求,该考生的考试成绩作无效处理。查实后取消其进入下一环节资格,后果由考生自行承担,由招聘单位及其主管部门负责向考生做好解释工作。
2.资格初审时间为2026年2月2日09:00至2月7日17:00。考生请在资格初审期间内进入“贵州人事考试信息网”(http://www.gzrsks.com.cn),通过“贵州省2026年事业单位公开招聘工作人员专题网页”链接登录报名系统,查询是否通过资格初审。通过资格初审的考生,不得再报考其他岗位。对审核结果有疑问的,请直接向招聘单位及主管部门咨询(联系电话见附件1)。
3.网上资格初审不合格人员,在报名结束前(2026年2月6日17:00)可修改报名信息并重新确认。2026年2月6日17:00至2月7日17:00期间,报考申请未审核的,不得再修改任何报名信息,审核未通过的,视为报名失败。
(三)网上缴费
资格初审合格的考生于2026年2月2日09:00至2月8日17:00期间进入“贵州人事考试信息网”(http://www.gzrsks.com.cn),通过“贵州省2026年事业单位公开招聘工作人员专题网页”链接登录报名系统缴纳考试费100元/人。未在规定时间内缴费者视为自动放弃考试,缴费成功的人员,须立即打印《报名表》供资格复审等环节使用。
网上缴费时间截止后,如出现某个岗位的报名人数与计划招聘人数达不到3:1比例的(县级卫生事业单位招聘本科及以上学历的医疗医技专业技术人员、乡镇事业单位招聘所有工作人员的岗位除外),则对该岗位招聘人数按比例予以调减或取消,并将调减或取消的情况在道真自治县人民政府网站(http://www.gzdaozhen.gov.cn/zfbm/rlzyhshbzj/gsgg/)向社会公布。岗位招考计划调减的,报考该岗位的考生所报岗位不再进行调整;岗位招考计划取消的,由报考该岗位的考生本人申请,经同级人力资源社会保障部门同意后,可调整到符合报考条件的其他岗位。
脱贫人口和防止返贫监测对象、城乡低保对象和家庭经济困难的2026届普通高等教育毕业生可免收考试费。符合免收考试费条件的考生须先在网上缴纳考试费,并按照“贵州省2026年事业单位公开招聘工作人员免收考试费申请提交流程”在规定时间内提交申请和有关资料,经审核符合条件的予以退费。如未按规定提交申请和有关资料不属实等导致免收考试费申请失败的,责任由考生本人承担。
(四)问题咨询
各招聘岗位要求的学历、专业等条件由招聘单位根据岗位需求和任职条件设置,考生若需咨询报考条件、资格审查、岗位要求的专业及相关资格条件等问题,请联系招聘单位、主管部门或县级人力资源社会保障部门(联系电话见附件1、附件2),招聘单位及其主管部门对岗位条件设置合理性、专业名称准确性等要认真审核把关,并负责做好考生咨询解答工作;考生若需咨询招聘政策、招聘程序可联系同级人力资源社会保障部门(联系电话见附件2);考生因报名系统、表证打印等技术问题可咨询遵义市人事考试院(联系电话见附件2)。
六、笔试及合格分数线
(一)网上打印准考证
报名并已经缴费的人员,应于2026年3月23日09:00至3月26日17:00期间进入“贵州人事考试信息网”(http://www.gzrsks.com.cn),通过“贵州省2026年事业单位公开招聘工作人员专题网页”链接登录报名系统打印《笔试准考证》。逾期不打印者,视为自动放弃,责任由考生自负。(为防止网络出现异常问题,建议考生打印准考证不要选择在规定时间的最后一天进行,并应打印多份备用)
(二)笔试地点:详见《笔试准考证》
(三)考试科目及时间:
1.综合管理类(A类):
2026年3月28日(周六)上午
08:30-10:00 《职业能力倾向测验》(A类)
10:00-12:00 《综合应用能力》(A类)
2.医疗卫生类(E类):
2026年3月29日(周日)上午
08:30-10:00 《职业能力倾向测验》(E类)
10:00-12:00 《综合应用能力》(E类)
考试方式为分类考试,考试大纲详见“贵州人事考试信息网”—《事业单位公开招聘分类考试公共科目笔试考试大纲(2026年版)》,所有考生均须参加相应类别的《职业能力倾向测验》和《综合应用能力》两科考试。两科连续进行考试,中间不间断,两个科目题本为合订本,考生不得提前交卷、退场。
(四)考试形式:笔试采用闭卷考试。考生必须同时持有效《居民身份证》(或社会保障卡)和《笔试准考证》方能进入考场参加笔试。
(五)笔试成绩计算:两个科目满分均为150分,笔试总成绩满分为300分,折算成百分制后按60%计入总成绩。笔试环节成绩按“四舍五入法”保留小数点后两位数字。
(六)笔试成绩查询:在“遵义市人力资源和社会保障局”网站(http://rsj.zunyi.gov.cn/)公布笔试成绩的具体查询时间和方式,同时也请关注“遵义人社”和“遵义市人力资源市场”微信公众号及时了解考试相关信息。
笔试成绩查询结束后,未完成所有笔试科目或未取得有效成绩或笔试成绩低于最低合格分数线的取消进入下一环节资格。“笔试环节成绩最低合格分数线”由同级人力资源社会保障部门确定。
本次考试不指定考试范围和考试用书、不举办任何培训班。未参加笔试或未取得笔试有效成绩的,取消进入下一环节资格。
七、资格复审
根据笔试成绩查询工作安排,资格复审时间、地点等由县级人力资源社会保障部门统一发布相关信息。
(一)资格复审方式
资格复审工作由招聘单位主管部门具体负责,采取现场审查方式进行。
资格复审工作人员按照《招聘简章》和考生填写的《报名表》,对考生是否符合报考岗位所需资格条件进行审查,并在《报名表》上签署意见。
(二)资格复审对象确定
在达到笔试环节成绩最低合格分数线考生中,根据笔试成绩从高到低,按资格复审人数与岗位招聘计划数3:1比例以内(含3:1)确定资格复审对象,同一岗位考生笔试成绩名次末位并列的同时确定为资格复审对象。
资格复审对象由县级人力资源社会保障部门统一公布。
经复审不符合报考条件的考生,以及在规定时间内因电话关机、停机、无人接听等原因无法联系其复审的考生,视为自动放弃,取消其进入下一环节资格,该岗位按笔试成绩从高分到低分顺序依次递补复审,递补最多进行两轮。
资格复审结束后空缺岗位不再进行递补。无考生通过资格复审的,该岗位取消。取消的情况由县级人力资源社会保障部门统一公布。
(三)资格复审提交资料
资格复审需要提供的资料以县级人力资源社会保障局通知为准。包括但不限于:
1.《报名表》打印件一份。
2.岗位要求的学历学位证书、其他资格条件证书等原件(《岗位表》中明确放宽时间提供证书原件的除外)及复印件一份。未取得学历学位证书的2026年度高校毕业生(不含2年择业期内的毕业生)可持《就业推荐表》原件及复印件或学校证明参加复审,并放宽到2026年8月31日前提供符合报考条件的学历学位证书原件。
3.有效《居民身份证》原件及复印件一份。
4.报名时为机关事业单位在职在编人员的须提供所在单位、主管部门及组织人事部门同意报考的书面证明,国有企业正式人员须提供具有人事管理权限单位同意报考的证明。报名时无工作单位,资格复审时已成为党政机关、事业单位、国有企业工作人员的,须提供具有人事管理权限部门同意报考的证明,不提供证明或以无业人员身份报考的视为提供虚假信息,查实后取消进入下一环节资格。
5.报考定向招聘等岗位的,除提供上述材料外,一般还须提供以下材料:
(1)定向招聘基层服务项目人员岗位的,提供服务证书或县级主管部门出具的证明材料原件(证明材料需载明服务项目、服务单位、起止时间、服务年限、服务期间历年考核情况等情况);退役大学生士兵提供应征入伍通知、退伍证原件及复印件或县级人武部门出具的证明材料原件(证明材料需载明入伍时间、入伍地点、服役部队、退役时间等内容)。
(2)定向招聘村(社区)干部岗位的,提供任职文件原件、县级组织部门或民政部门出具的关于任职情况的证明材料原件(证明材料需载明任职单位、所任职务、是否满一届等情况)。
(3)定向本县户籍或生源的,提供《居民户口簿》原件及复印件一份。
(4)报考残疾人职位的,需提供残联核发的第二代《中华人民共和国残疾人证》原件及复印件一份。
6.放宽年龄的考生需提供符合放宽条件的对应佐证资料,如:硕士研究生学历学位证书原件及复印件、具有岗位对应的高级及以上专业技术职务任职资格证书原件及复印件等。
7.报考面向历年由政府安排工作的退役士兵招聘岗位的人员,须提供由武装部门、退役军人事务部门审核通过的符合报考条件的相关材料。
8.招聘单位要求提供的其他材料。例如:留学归国考生须提供教育部留学服务中心出具的“国外学历学位认证书”或“香港、澳门特别行政区学历学位认证书”或“台湾地区学历学位认证书”原件及复印件1份;毕业证书专业为一级学科,实际研究方向为岗位所需二级学科的考生、留学归国考生、高校自设学科考生等需提供学校出具的所学课程证明。
资格审查及复审贯穿于招聘工作始终,在招聘任何环节如查实考生不符合相关资格条件或弄虚作假的,随时取消其招聘资格,责任由考生自负。
八、面试(专业技能测试)和成绩计算
现场资格复审合格人员为面试(专业技能测试)对象,其名单由县级人力资源社会保障部门公布。
(一)面试(专业技能测试)
严格按照《贵州省事业单位公开招聘人员面试工作规范(试行)》《遵义市事业单位公开招聘人员面试工作实施细则(试行)》等规定开展面试工作,面试时间、地点和具体要求由县级人力资源社会保障部门研究确定,并将信息在道真自治县人民政府网站(http://www.gzdaozhen.gov.cn/zfbm/rlzyhshbzj/gsgg/)公布。
面试(专业技能测试)工作由县级人力资源社会保障部门负责组织实施。面试成绩按百分制计算。
未参加面试(专业技能测试)的考生取消进入下一环节资格。
实际参加面试考生人数与招考计划数达不到3:1比例的岗位的招聘岗位,考生面试(专业技能测试)成绩必须达到70分及以上,方能进入下一环节。
(二)总成绩和名次
笔试、面试结束后,按相应比例计算考试总成绩。其中笔试成绩(折算成百分制后)占考试总成绩的60%、面试成绩占考试总成绩的40%,即总成绩=笔试成绩÷3×60%+面试成绩×40%。
折算成百分制的笔试成绩、面试成绩和总成绩计算均按“四舍五入法”保留小数点后两位数字。
取得面试有效成绩的考生根据总成绩从高到低进行排名,同一岗位考生总成绩相同的,四舍五入前总成绩高的名次排前;四舍五入前总成绩相同的,面试成绩高的名次排前;面试成绩相同的,四舍五入前笔试成绩高的名次排前,笔试成绩仍相同的,则重新组织面试,以新面试成绩高者名次排前。根据招考计划数,按总成绩从高到低排名等额确定进入下一环节的考生人选。
九、体检
根据岗位招聘计划数按总成绩从高到低排名等额确定体检对象。
体检工作由县级人力资源社会保障部门组织实施,须在县级及以上综合性医疗机构,在规定时间内进行并做出体检结论,其他结论、鉴定一律不予认可。
体检标准参照《公务员录用体检通用标准(试行)》《公务员录用体检操作手册(试行)》《公务员录用体检特殊标准(试行)》《关于印发<公务员录用体检操作手册(试行)>有关修订内容的通知》(人力资源社会保障部发〔2013〕58号)《关于修订〈公务员录用体检通用标准(试行)〉及〈公务员录用体检操作手册〉(试行)有关内容的通知》(人社部发〔2016〕140号)等贵州省有关规定执行,行业有规定的还须符合行业有关规定。若出台体检新规定,遵照新规定执行。
放弃体检或体检不合格的,取消进入下一环节资格。体检费用由考生自理。体检时间地点另行通知。
十、考察
考察对象为体检合格人员。
考察由招聘单位主管部门统一组织。考察按照《公务员录用考察办法(试行)》(中组发〔2021〕11号)和《贵州省事业单位公开招聘人员考察工作规范(试行)》等规定执行,考察突出政治标准,全面了解考察对象的德、能、勤、绩、廉,严把政治关、品行关、能力关、作风关、廉洁关,同时强化对意识形态等方面内容的考察。在考察中,经审定存在《招聘简章》中“以下人员不得报考和聘用”所列情况之一的,考察结论为不合格,取消进入下一环节资格。
十一、公示
经笔试、面试、体检、考察合格的人员,确定为拟聘用人员,在道真自治县人民政府网站(http://www.gzdaozhen.gov.cn/zfbm/rlzyhshbzj/gsgg/)进行不少于5个工作日的公示,接受社会监督。
查实有严重问题影响聘用的,取消聘用资格,一时难以查实的,暂缓聘用,待查实并做出结论后再决定是否聘用。
十二、聘用审批备案
对拟聘人员公示结果不影响聘用的,由招聘单位及其主管部门审批后,报人力资源社会保障部门备案。相关手续完成以后招聘单位及时通知聘用人员在规定时间报到并完善聘用合同。未按时报到的,取消其聘用资格。
十三、纪律监督
招聘工作严格按照公开、平等、竞争、择优的原则进行,主动接受纪检监察机关和社会各界监督。考生和工作人员必须严格遵守《招聘简章》及《事业单位人事管理回避规定》等有关规章制度,如有违反或弄虚作假的,一经查实,将按照《事业单位公开招聘违纪违规行为处理规定》等有关规定严肃处理。同级纪检监察机关监督电话见附件2。
十四、其他事项
(一)公开招聘期间,请考生务必保持电话畅通,并与招聘单位保持及时联系,联系方式见《招聘简章》相关附件,并密切关注相关网站信息,因考生本人未及时查看或认真阅读公布事宜而造成不良后果的,责任由考生自负。
(二)考生一经提交报名申请,视为已知悉并认同本《招聘简章》全部内容。
(三)对本次公开招聘面试环节后因故出现空缺的岗位,将发布补充公告,组织参加该次招聘笔试同一考试类别或科目且达到成绩合格分数线、符合岗位资格条件的应聘人员使用原有效笔试成绩报名参加面试,岗位招聘计划与报考人数达到1:3及以上比例的,按规定组织开展面试及后续工作。
十五、本《招聘简章》解释权属各招聘主管部门、用人单位和县人力资源社会保障局,招聘工作未尽事宜由道真自治县事业单位公开招聘领导小组研究确定。
附件:
1.道真自治县2026年上半年公开招聘事业单位工作人员岗位表
2.道真自治县2026年上半年公开招聘事业单位工作人员招聘相关信息发布网站及联系电话
3.符合专业比对条件报考人员承诺书
4.选定的参考目录
道真自治县事业单位公开招聘领导小组
2026年1月28日
可左右滑动查看更多详情


附件:
![]()
附件2_道真自治县2026年上半年公开招聘事业单位工作人员招聘相关信息发布网站及联系电话.xlsx
![]()
![]()
附件1_道真自治县2026年上半年公开招聘事业单位工作人员岗位表.xlsx
![]()





高分课堂


日常剪影


校区环境

声明:本网站部分内容来源于网络搜集及网友投稿,由本站编辑整理发布,仅用于学习交流使用,非盈利目的,如涉及侵权请联系本站管理员进行删除或修改。
在线预约报名
如需咨询课程,可以留下您的联系方式,工作人员看到后会尽快联系您



