【合同制】贵阳市花溪区人民医院2024年6月公开招聘编外聘用人员简章(6月11-19日报名)
更新时间:2024-06-12 贵州黔贤教育:整理发布 点击量:次
根据工作需要,贵阳市花溪区人民医院现面向社会公开招聘编外聘用人员,结合实际情况制定本简章,具体如下。
一、招聘原则
坚持德才兼备的用人标准,按照“公开、平等、竞争、择优”的原则,实行岗位公开、自愿申报、择优的招聘原则。
二、招聘人数及岗位
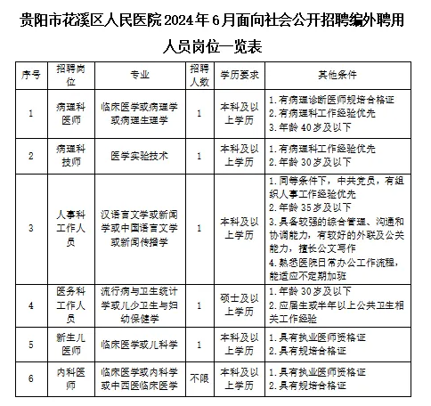
本次拟面向社会公开招聘编外聘用人员。招聘岗位详见《贵阳市花溪区人民医院2024年6月面向社会公开招聘编外聘用人员岗位一览表》(附件1)。
三、招聘对象及报名条件
(一)招聘对象
符合招聘岗位设置的学历学位、专业及其他条件人员。
(二)报名条件
1.拥护《中华人民共和国宪法》,拥护中国共产党的领导,热爱社会主义,具有为人民服务的思想,遵纪守法,有良好的爱岗敬业精神;
2.遵守中华人民共和国宪法和法律,诚信廉洁,勤勉敬业,积极进取,职业素养好;
3.满足招聘岗位所要求的学历学位及其他资格条件;
4.有良好的沟通能力和组织协调能力、综合分析能力,服务工作意识强;
5.身心健康,具有正常履行岗位职责的身体条件;
6.中共党员优先。
(三)有下列情况之一者,不能报名:
1.不坚持党的基本路线,在重大政治问题上不能与党中央保持一致的人员;
2.曾犯罪受过刑事处罚的人员;
3.曾被开除公职或被辞退的人员;
4.曾受党纪、政纪处分尚在处分期内的人员;
5.涉嫌违法违纪正在接受有关机关审查尚未作出结论的人员;
6.任职(工作)或服役期间发生重大责任事件、泄密事件的人员;
7.在各级各类考试中被认定有舞弊等严重违反纪律行为的人员;
8.有法律、法规规定不得聘用在事业单位、国有企业工作的人员或经研究不宜聘用的人员;
9.人民法院认定为失信被执行人或经有关政府行政主管部门认定被列为失信联合惩戒人员;
10.组织纪律涣散,严重违反劳动纪律者。
四、报名须知及相关要求
1.报名时间:2024年6月11日-6月19日
2.线下报名地点:贵阳市花溪区溪北路林中月酒店紫月楼4楼人事科,线上报名邮箱:393255358@qq.com
3.咨询电话:0851-83621255
4.符合报考条件人员携带个人简历、毕业证书、学位证书、资格证书、身份证等原件及复印件交现场审核工作人员。
五、考试
(一)面试
1.岗位通过面试的方式进行。
2.面试时间地点:另行通知。
3.岗位参加面试人数与岗位计划招聘数达不到3:1比例时,可划定面试最低合格线。
4.面试成绩按百分制计算(保留两位小数)。
六、体检
经面试合格的考生进入体检,体检不合格者不列为政审对象。体检医院由区人民医院指定,体检费用考生自理。
七、政审
经面试、体检合格者,招聘领导小组列为政审对象,进行政审。政审不合格者,取消聘用资格。
八、聘用方式及待遇
1.经面试、体检、政审合格者,被确定为试用期聘用人员。
2.试用期1-3个月,试用期合格后,签订聘用合同;工资参照贵阳市花溪区人民医院聘用人员的工资标准执行。
3.其他未尽事宜由贵阳市花溪区人民医院招聘领导小组负责解释。
九、纪律监督
本次招聘工作接受花溪区纪检监察部门及社会监督。
咨询电话:0851-83621255
监督电话:0851-83223236


上一篇:【合同制】六盘水市钟山区人民医院面向社会公开招聘编制外医务人员公告(6月11-13日报名)
下一篇:关岭自治县参加2024年安顺市面向社会公开招聘事业单位工作人员体检结果及(第一批)进入考察人员名单等相关事宜公告
声明:本网站部分内容来源于网络搜集及网友投稿,由本站编辑整理发布,仅用于学习交流使用,非盈利目的,如涉及侵权请联系本站管理员进行删除或修改。
在线预约报名
如需咨询课程,可以留下您的联系方式,工作人员看到后会尽快联系您



